Комплект эксплуатационной и технической документации
Установка для измерения ВАХ на базе программируемого источника питания APS-7612
Программируемый источник питания APS-7612 является клоном источников питания семейства KORAD KAX00XP. Прибор имеет следующие технические характеристики:
- Выходное напряжение: 0...60 В
- Выходной ток: 0...2 А
- Разрешение установки по напряжению: 10 мВ
- Разрешение установки по току: 1 мА
- Погрешность установки выходного напряжения: 0,5%Uуст + 30 мВ
- Погрешность установки выходного тока: 0,5% Iуст + 5 мА
- Пульсация + шум по напряжению (среднеквадратичное значение), типичное: 2 мВ
- Два 4-х разрядных LED дисплея
- Защита от перегрузки и неправильной полярности
- Интерфейс USB, RS-232
Прибор для получения ВАХ должен обеспечивать подачу напряжения в прямой и обратной полярности, а также измерения тока в широком диапазоне с достаточной точностью.
Доработка APS-7612 заключается в установке дополнительных узлов, обеспечивающих программное управление полярностью напряжения на выходных клеммах прибора и расширение диапазона измерения тока.
На Рис. 1. показана упрощённая схема доработки источника питания APS-7612. Переключение полярности напряжения реализовано с помощью реле с двумя группами переключающих контактов. Расширения диапазона измерения тока реализовано с помощью переключаемых измерительных шунтов. Управление реле переключения полярности и измерительных шунтов осуществляет недорогой микроконтроллер, получающий команды через штатный последовательный интерфейс APS-7612. Он анализирует символьные последовательности, поступающие по последовательному интерфейсу, и при обнаружении команды, адресованной блоку коммутаций, включает или выключает соответствующие реле.
Рис. 1 Упрощённая схема доработки источника питания APS-7612
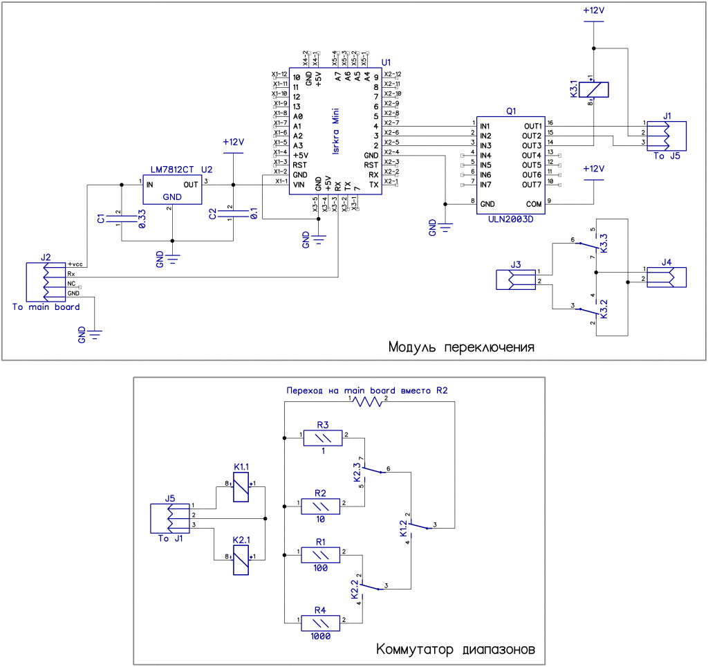
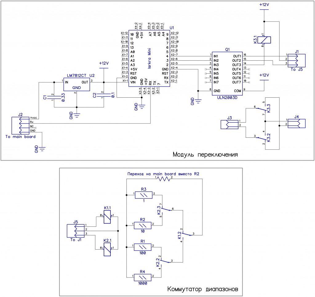
На Рис. 2 приведена полная принципиальная электрическая схема дополнительных узлов: модуля переключения и коммутатора диапазонов. Модуль переключения подключен к основной плате APS-7612 с помощью разъема J2 и содержит микроконтроллер U1, стабилизатор напряжения U2, драйвер реле Q1 и реле K3, осуществляющее переключение полярности напряжения на выходных клеммах прибора. Разъемы J3 и J4 подключены в разрыв штатного кабеля, соединяющего выходные клеммы прибора с платой управляемого блока питания APS-7612.
Рис. 2 Полная принципиальная электрическая схема модуля переключения
и коммутатора диапазонов.
Коммутатор диапазонов выполнен на отдельной плате и впаивается в основную плату APS-7612 вместо штатного измерительного сопротивления.
![]() Модуль переключения |
![]() Коммутатор диапазонов |
Специальное программное обеспечение (СПО) для микроконтроллера создано и скомпилировано в среде Arduino. Использование готовых библиотек среды Arduino позволяет создавать компактные легко читаемые исходные тексты:
|
char inpb[] = "12"; int cnt; void setup() { pinMode(2, OUTPUT); // initialize digital pin 2 as an output. pinMode(3, OUTPUT); // initialize digital pin 3 as an output. pinMode(4, OUTPUT); // initialize digital pin 4 as an output. Serial.begin(9600); // start serial port at 9600 bps. } void loop() { while (!Serial.findUntil("VAC",0)); if (Serial.readBytes(inpb,2) == 2){ if (strcmp(inpb,"P0")==0) digitalWrite(2, LOW); // Полярность "нормальная" else if (strcasecmp(inpb,"P1")==0) digitalWrite(2, HIGH); // Полярность "обратная" else if (strcasecmp(inpb,"R1")==0){ // 1 Ом - Диапазон 200 мА digitalWrite(3, LOW); digitalWrite(4, LOW); } else if (strcasecmp(inpb,"R2")==0){ // 10 Ом - Диапазон 20 мА digitalWrite(4, HIGH); digitalWrite(3, LOW); } else if (strcasecmp(inpb,"R3")==0){ // 100 Ом - Диапазон 2 мА digitalWrite(4, LOW); digitalWrite(3, HIGH); } else if (strcasecmp(inpb,"R4")==0){ // 1 кОм - Диапазон 200 мкА digitalWrite(3, HIGH); digitalWrite(4, HIGH); } } } |
Характеристики прибора после модификации источника питания:
- Выходное напряжение: 0.. ±60 В
- Выходной ток: 0.. ±200 мА
- Разрешение по напряжению: 10 мВ
- Разрешение по току: 1 мкА, 10 мкА, 100 мкА
- Компьютерный интерфейс USB, RS-232
Для работы с прибором разработано прикладное программное обеспечение (ППО), работающее под управлением операционной системы Windows. В ходе измерения ВАХ управляющая программа ППО посылает прибору команду на установку изменяемого параметра (напряжение или ток), производит опрос значений напряжения и тока, а результат измерений заносит в таблицу в памяти компьютера. В ходе измерения в окне программы строится график ВАХ. По окончании измерения, полученные данные можно сохранить в виде файла. На рис. 3 представлено окно программы измерения ВАХ промышленного полупроводникового устройства - симметричного стабилитрона КС162А.
Рис.3 ППО: Окно программы измерения ВАХ
Справочные материалы:korad_ka3005p_power-board (схема)
korad_ka3005p_main-board (схема)
korad_ka3005p_interface-board (схема)
korad_ka3005p_display-board (схема)
Список команд модернизированного источника питания APS-7612, используемых в процессе измерений ВАХ:
| Request | Remarks |
| Команды, обрабатываемы контроллером APS-7612 | |
| VSET1:12.34 | Set the maximum output voltage. |
| VOUT1? | Request the actual voltage output. |
| ISET1:1.234 | Set the maximum output current. |
| IOUT1? | Request the actual output current. |
| OUT1 | Enable the power output. |
| OUT0 | Disable the power output. |
| Команды, обрабатываемы контроллером Iskra Mini | |
| VACP0 | Установить нормальную полярность на выходе |
| VACP1 | Установить обратную полярность на выходе |
| VACR1 | Установить диапазон измерения тока – 200.0 мА |
| VACR2 | Установить диапазон измерения тока – 20.00 мА |
| VACR3 | Установить диапазон измерения тока – 2.000 мА |




