Комплект эксплуатационной и технической документации
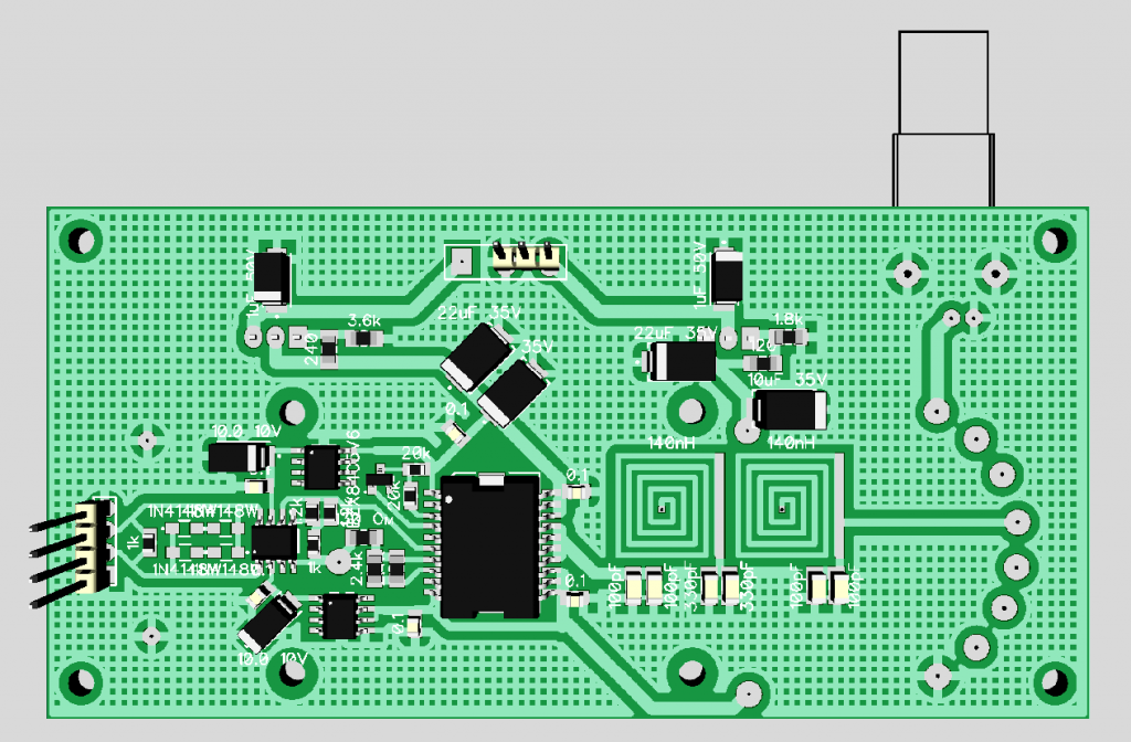
Описание, схема, конструкция
ВЧ предусилитель мощности на частоту 18.pdf
Раскачка.dch

Раскачка.dip
Литература:
Two New Devices Help Reinvent the Signal Generator.pdf
ВЧ предусилитель мощности на частоту 18.pdf
Раскачка.dch

Раскачка.dip
Литература:
Two New Devices Help Reinvent the Signal Generator.pdf
Персональные страницы
Доп. раздел
|
420029, Казань, ул. Сибирский тракт, д. 10/7 Тел. +7 (843) 272-05-03 Факс. +7 (843) 272-50-75 E-mail: phys-tech@kfti.knc.ru |


