Комплект эксплуатационной и технической документации
Описание прибора, СПО
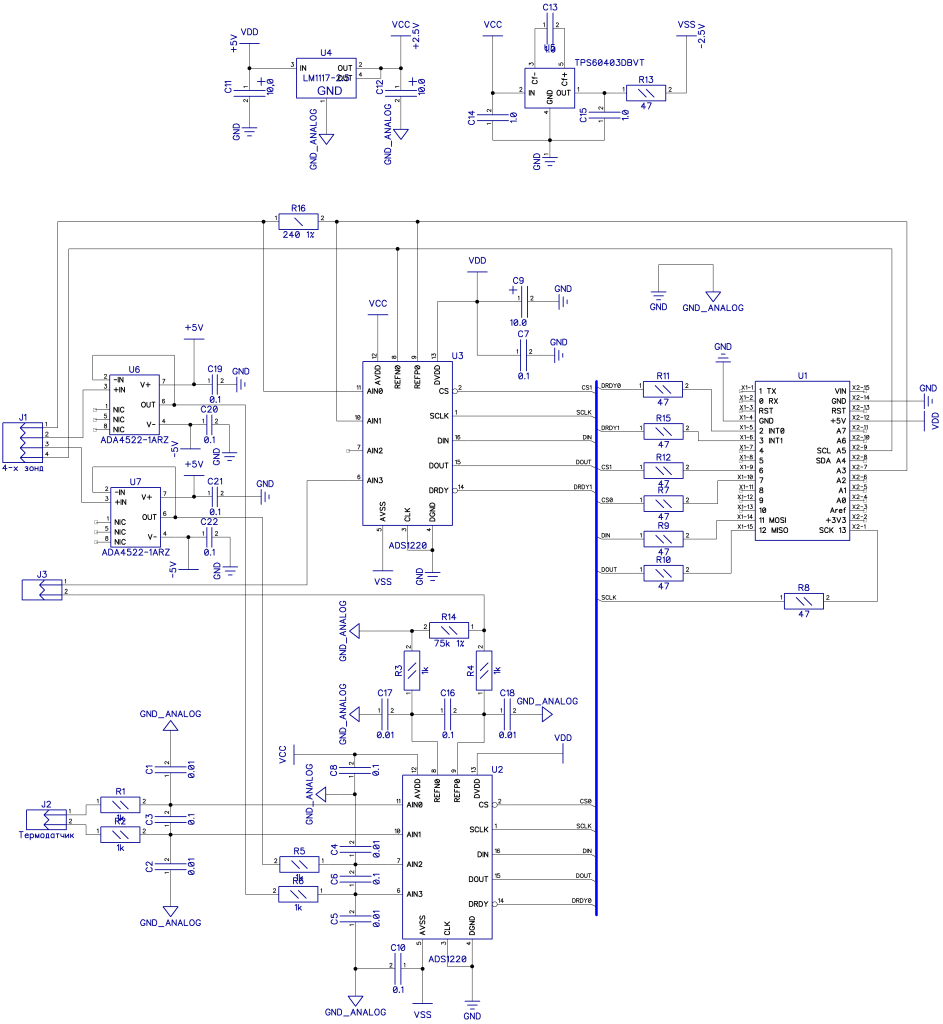
Цифровое устройство для температурных 4-х зондовых измерений.pdf
Цифровое устройство для температурных 4-х зондовых измерений (V.3).pdf
СПО-Цифровое устройство для температурных 4-х зондовых измерений.pdf
Последняя рабочая прошивка V.4.1.Последняя аппаратная версия V.4. Добавлен входной повторитель с очень высоким (100 ГОм) входным сопротивлением.
Входной повторитель питается от изолирующего преобразователя напряжения +5V > ±5V.



