Комплект эксплуатационной и технической документации
Схема, описание СПО
СПО-Цифровое устройство для 4-х зондовых измерений.pdf
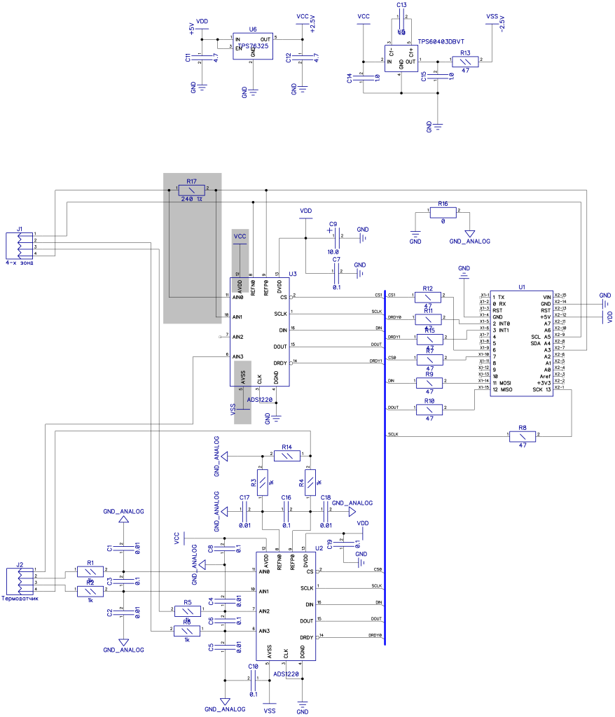
В данном приборе элементы, показанные на схеме и относящиеся к термодатчику, т.е. подключенные к выводам AIN0, AIN1, REFN0, REFP0 микросхемы U2, не распаиваются.

